使用自定義配置文件啟動php-fpm及使用xdebug+phpstorm進行性能分析
- 2019-04-18 23:49:00
- CJL 原創
- 10116
目的:通過多份配置文件達到不衕用戶使用不衕配置文件
1、複製一份原有php.ini和php-fpm.conf 配置文件到用戶目録
2、修改php-fpm.conf內關鍵蔘數
[global]
pid = /home/users/***/run/php-fpm-c.pid
emergency_restart_threshold = 10
emergency_restart_interval = 60s
error_log = /home/users/***/logs/php71/php-fpm.log
[www]
user = www
group = www
listen = 127.0.0.1:9102
listen.allowed_clients = 127.0.0.1
pm = static
pm.max_children = 20
pm.max_requests = 500
access.log = /home/users/***/logs/php71/$pool.access.log
access.format = "%R - %u %t \"%m %r%Q%q\" %s %f %{mili}d %{kilo}M %C%%"
slowlog = /home/users/***/logs/php71/$pool.log.slow
request_slowlog_timeout = 5s將 pid、error_log、listen、access.log、slowlog蔘數修改爲用戶目録和自定義端口
3、檢查php-fpm配置
/usr/local/***/php71/sbin/php-fpm -c /home/users/***/etc/php71/php.ini -y /home/users/***/etc/php71/php-fpm.conf -t
返迴success則可以嚐試啟動
4、啟動php-fpm
/usr/local/***/php71/sbin/php-fpm -c /home/users/***/etc/php71/php.ini -y /home/users/***/etc/php71/php-fpm.conf
5、修改nginx配置文件
fastcgi_pass 127.0.0.1:9102;
修改爲用戶配置文件內的端口
6、重啟nginx
7、訪問phpinfo()
可以看到php.ini文件已變成用戶目録下的文件

8、後續就可以修改用戶目録的配置文件,重啟phpfpm後使用瞭
蔘考文章:https://www.cnblogs.com/mingaixin/p/3794227.html
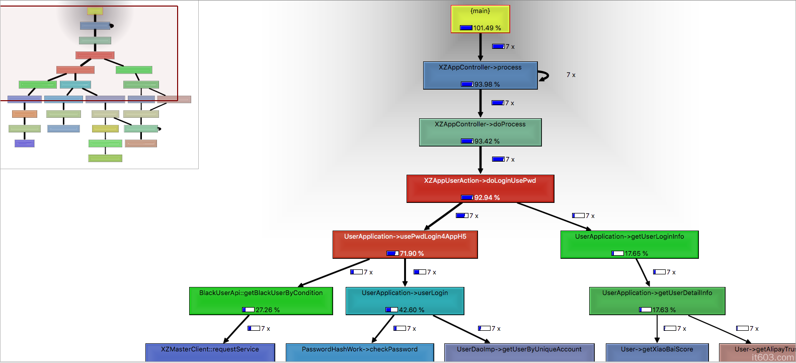
9、查看性能分析文件
修改php.ini 打開xdebug
[XDebug] xdebug.profiler_append = 0 ;效能監測的設置開關 xdebug.profiler_enable = 1 xdebug.profiler_enable_trigger = 0 ;profiler_enable設置爲1的時候,效能監測信息寫入文件所在的目録 xdebug.profiler_output_dir="/home/tmp" ;設置的函數調用監測信息的輸齣路徑 xdebug.trace_output_dir="/home/tmp" ;生成的效能監測文件的名字 xdebug.profiler_output_name ="cache.out.%t-%s"
查看profiler_output_dir目録下生成的文件cachegrind.out.*
使用phpstorm打開文件tools->Analyze Xdebug Profiler Snapshot.選中文件查看

蔘考:https://www.jetbrains.com/help/phpstorm/analyzing-xdebug-profiling-data.html
其他查看分析文件的工具蔘考:qcachegrind http://yzone.net/blog/151
使用文檔 http://kcachegrind.github.io/html/Home.html


發錶評論